Упр.20.15 ГДЗ Мордковича 10 класс профильный уровень (Алгебра)
Решение #1
Решение #2(записки учителя)
Решение #3(записки школьника)

Рассмотрим вариант решения задания из учебника Мордкович, Семенов 10 класс, Мнемозина:
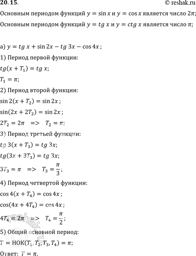
а) у = tg x + sin 2x - tg Зх - cos 4x;
б) у = sin Зх + cos 5x + ctg x - 2 tg 2x.
*размещая тексты в комментариях ниже, вы автоматически соглашаетесь с пользовательским соглашением