Упр.15.12 ГДЗ Мордковича 10 класс профильный уровень (Алгебра)

Решение #1

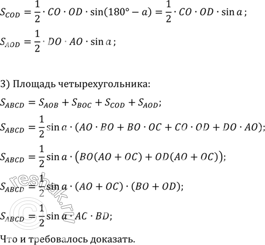
Изображение Докажите, что площадь выпуклого четырехугольника равна половине произведения его диагоналей на синус угла между...
Дополнительное изображение

Решение #2(записки учителя)

Изображение Докажите, что площадь выпуклого четырехугольника равна половине произведения его диагоналей на синус угла между...

Решение #3(записки школьника)

Изображение Докажите, что площадь выпуклого четырехугольника равна половине произведения его диагоналей на синус угла между...
Загрузка...

Рассмотрим вариант решения задания из учебника Мордкович, Семенов 10 класс, Мнемозина:
Докажите, что площадь выпуклого четырехугольника равна половине произведения его диагоналей на синус угла между ними.
*Цитирирование задания со ссылкой на учебник производится исключительно в учебных целях для лучшего понимания разбора решения задания.
*размещая тексты в комментариях ниже, вы автоматически соглашаетесь с пользовательским соглашением